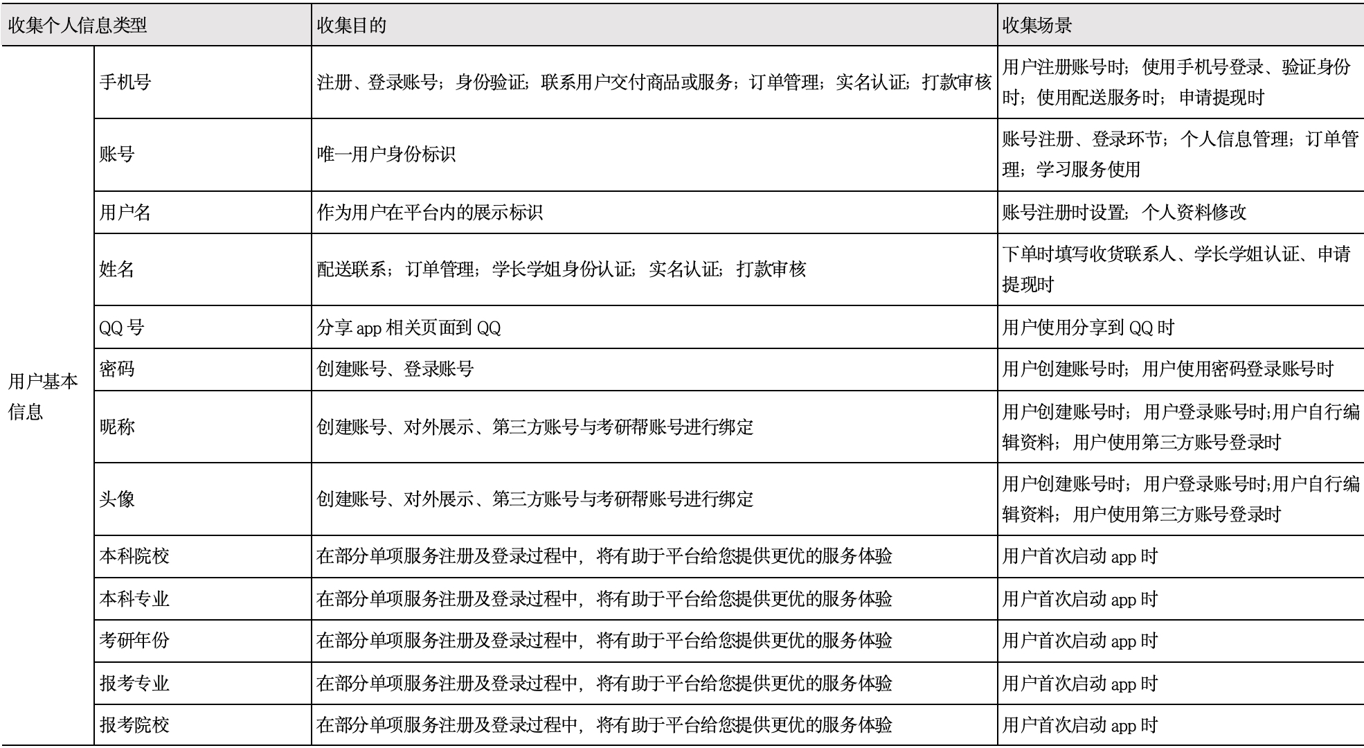
个人信息收集清单